跳到主要內容區塊

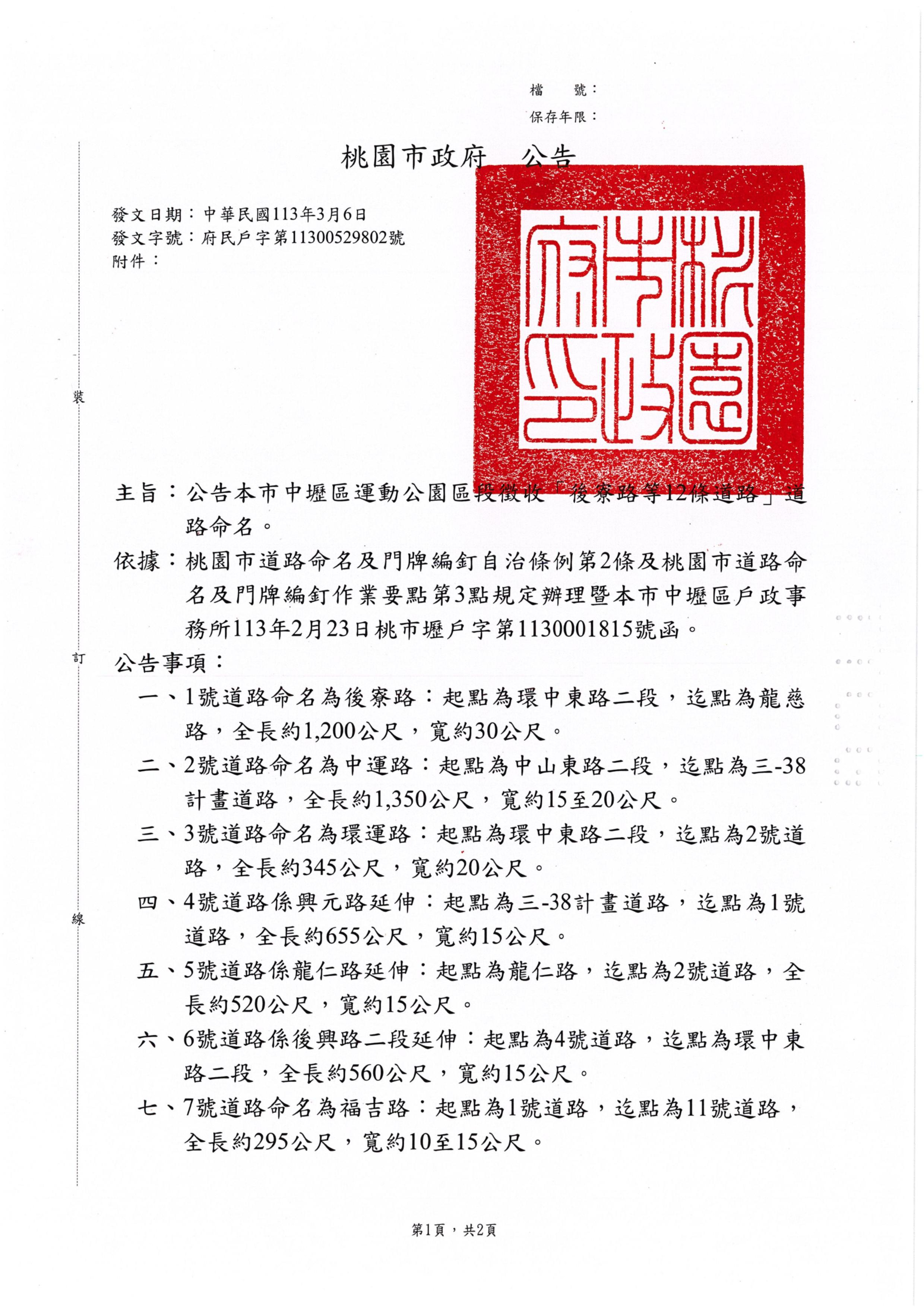
本區運動公園區段徵收「後寮路等12條道路」道路命名案相關事宜

  • 發布單位:中壢區戶政事務所
  • 分  類:道路命名
  • 發布日期:113-03-12

本區運動公園區段徵收「後寮路等12條道路」道路命名案,業經桃園市政府核定生效。 

一、旨揭道路名稱如下: 

(一)1號道路命名為後寮路:起點為環中東路二段,迄點為龍慈路,全長約1,200公尺,寬約30公尺。

(二)2號道路命名為中運路:起點為中山東路二段,迄點為三-38計畫道路,全長約1,350公尺,寬約15-20公尺。 

(三)3號道路命名為環運路:起點為環中東路二段,迄點為2號道路,全長約345公尺,寬約20公尺。 

(四)4號道路係興元路延伸:起點為三-38計畫道路,迄點為1號道路,全長約655公尺,寬約15公尺。

(五)5號道路係龍仁路延伸:起點為龍仁路 ,迄點為2號道路,全長約520公尺,寬約15公尺。 

(六)6號道路係後興路二段延伸:起點為4號道路 ,迄點為環中東路二段 ,全長約560公尺,寬約15公尺。

(七)7號道路命名為福吉路:起點為1號道路,迄點為11號道路,全長約295公尺,寬約10-15公尺。  

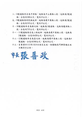
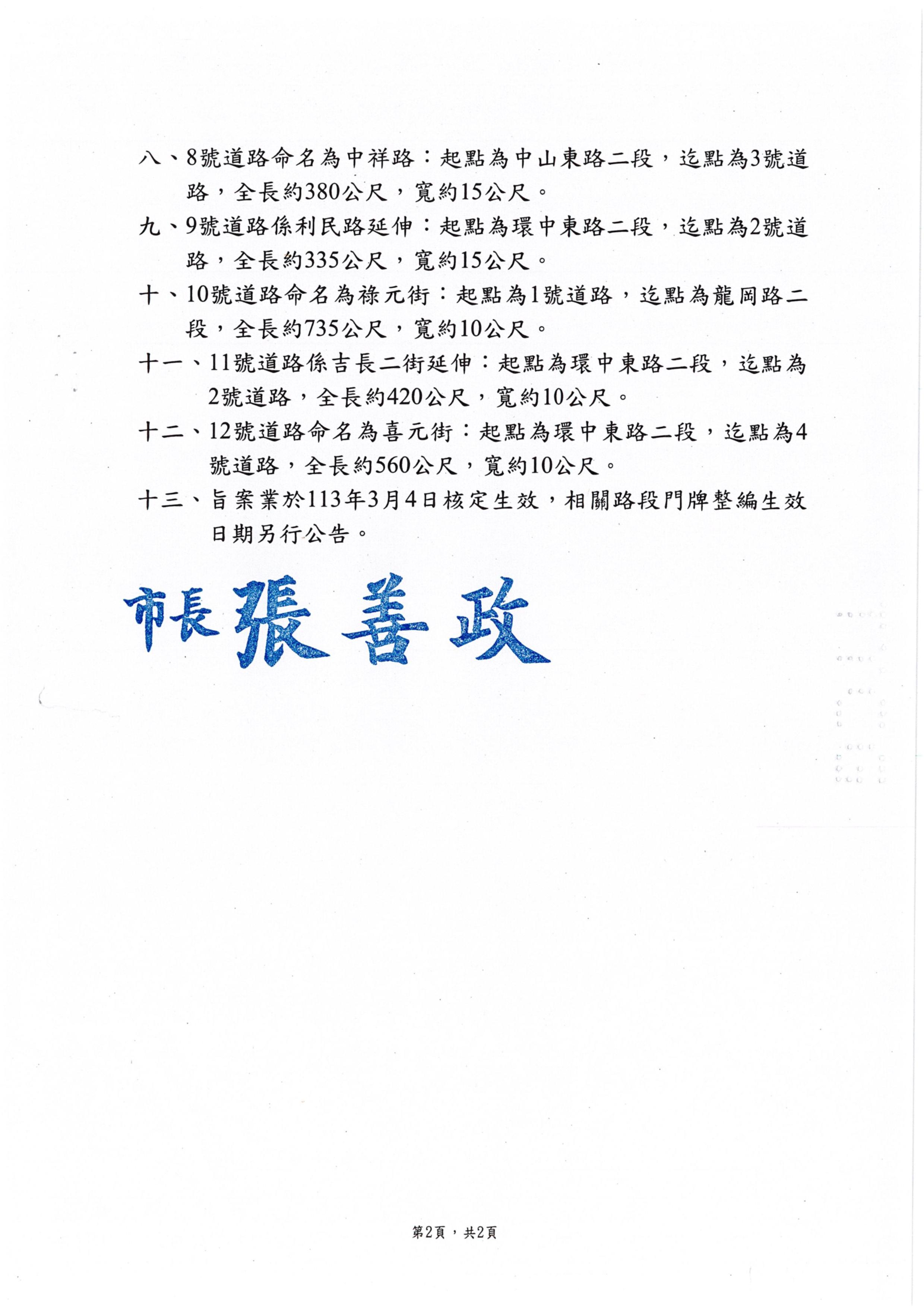
(八)8號道路命名為中祥路:起點為中山東路二段 ,迄點為3號道路,全長約380公尺,寬約15公尺。

(九)9號道路係利民路延伸:起點為環中東路二段  ,迄點為2號道路  ,全長約335公尺,寬約15公尺。 

(十)10號道路命名為祿元街:起點為1號道路,迄點為龍岡路二段,全長約735公尺,寬約10公尺。  

(十一)11號道路係吉長二街延伸:起點為環中東路二段  ,迄點為2號道路  ,全長約420公尺,寬約10公尺。  

(十二)12號道路命名為喜元街:起點為環中東路二段 ,迄點為4號道路 ,全長約560公尺,寬約10公尺。  

二、本案業於113年3月4日核定生效。